Home » Without Label » Contrl Wiring Diagram Of Star Delta Starter : Star Delta Wiring Diagram Ideas for Android - APK Download - When using a plc programmable logic controller ladder program to control the switching of a 440 volts induction motor.
Contrl Wiring Diagram Of Star Delta Starter : Star Delta Wiring Diagram Ideas for Android - APK Download - When using a plc programmable logic controller ladder program to control the switching of a 440 volts induction motor.
Contrl Wiring Diagram Of Star Delta Starter : Star Delta Wiring Diagram Ideas for Android - APK Download - When using a plc programmable logic controller ladder program to control the switching of a 440 volts induction motor.. Rangkaian dol auto star delta dan soft starter pada motor. Three phase motor connection stardelta without timer power control diagrams. Star delta motor starter wiring diagram pdf images 340. While keep in mind that star delta starter can only be used for low to medium voltage and light starting torque induction motors. Star delta starter means two separate stat of starting.
Star delta starter motor control with circuit diagram in. At first the primary contactor and the star contactors are shut. Stripping insulation from scrap 3 star delta starter control wiring diagram and offering it to the metallic recycler is a terrific way to make some more money! This also reduces the torque by a. If the motor is too heavily loaded, there will not be enough torque to accelerate the motor up to speed disconnects the motor from line.
Star Delta Control Circuit Diagram from 4.bp.blogspot.com At first the primary contactor and the star contactors are shut. Wiring diagram of star delta starter with timer. The power circuit uses to create cannot be achieved higher starting torque at starting. Manual star delta starter control circuit diagram. During starting the motor windings are connected in star configuration and this reduces the voltage across each winding 3. By the end of this tutorial you will understand how these work. A simple explanation of star delta starter. Produce high torque per ampere of line current.
At a starting time, after pressing the.
Index eaton wiring manual 0611 11 3 11 circuit diagrams contactor relays. Star delta starter control wiring diagram with timer. First, see the below diagram carefully to easily understand the star delta starter diagram. In star delta starting, the motor is connected in star mode throughout the starting period. At first the primary contactor and the star contactors are shut. Star delta motor starter wiring diagram pdf images 340. Starting current reduced to 1/3 of direct online starting current. Contactor as an important part of the motor control gear. The power circuit uses to create cannot be achieved higher starting torque at starting. The star delta starter is a very common type of starter and is used extensively as compared to the other type of starting methods of induction motor. Manual star delta starter control circuit diagram. Three phase motor connection stardelta without timer power control diagrams. If the motor is too heavily loaded, there will not be enough torque to accelerate the motor up to speed disconnects the motor from line.
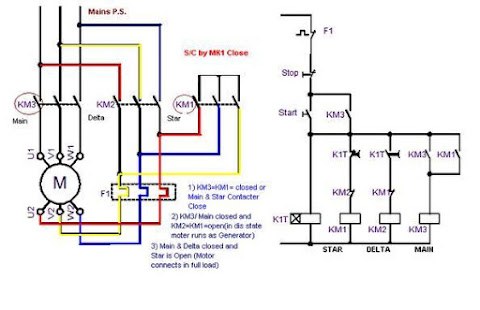
Always check with your manufacturer how, and if, a motor can be connected to a star delta starter. Star delta motor starter explained in details eep star delta motor starter explained in details eep star wiring diagram manual e book. S1 = 'on' push button k1 = line contactor k2 = star contactor k3 = delta contactor k4 = star delta timer (7pu60 20) control circuit for push button control f2 = overload relay the control circuits indicated by dotted lines are to be wired by customer. When using a plc programmable logic controller ladder program to control the switching of a 440 volts induction motor. Disadvantages of star delta starter.
Star-delta motor starter explained in details - ELECTRICAL ... from www.beeclicker.com The power circuit uses to create cannot be achieved higher starting torque at starting. Wiring diagram of star delta starter with timer. Below are two examples of wiring diagrams for star delta starters from industry suppliers. Why is star delta starter preferred with an induction motor. Star delta motor control power circuit. At a starting time, after pressing the. Well, many of us are creating extra money by accumulating up scrap copper 3 star delta starter control wiring diagram and reselling it. Index eaton wiring manual 0611 11 3 11 circuit diagrams contactor relays.
While keep in mind that star delta starter can only be used for low to medium voltage and light starting torque induction motors.
Delta rockwell table saw motor wiring diagram wiring. Star delta starter control wiring diagram with timer. The star to delta transition timing needs to be adjusted according to the motor acceleration (curve). A star delta starter is the most commonly used method for the starting of a 3 phase induction motor. A simple explanation of star delta starter. Star delta starter control wiring diagram with timer pdf. And when the motor start, after some time it's run the motor in here i have shown the complete star delta starter wiring diagram 3 phase. While keep in mind that star delta starter can only be used for low to medium voltage and light starting torque induction motors. R , y, b = red, yellow, blue ( 3 phase lines)c.b = general circuit breakermain = mai supplyy. Index eaton wiring manual 0611 11 3 11 circuit diagrams contactor relays. Stripping insulation from scrap 3 star delta starter control wiring diagram and offering it to the metallic recycler is a terrific way to make some more money! In star delta starting, the motor is connected in star mode throughout the starting period. Lighting panel wiring diagram wiring diagram echo.
First, see the below diagram carefully to easily understand the star delta starter diagram. Can anyone show me control wiring diagram of star delta starter. Disadvantages of star delta starter. Starting current reduced to 1/3 of direct online starting current. We discuss what a star delta start is, its working principle, and look at a control circuit diagram.
Star Delta Starter Simple Circuit Diagram - Sexy Fucking ... from 2.bp.blogspot.com Star delta starter control wiring diagram with timer. A star delta starter is the most commonly used method for the starting of a 3 phase induction motor. If the motor is too heavily loaded, there will not be enough torque to accelerate the motor up to speed disconnects the motor from line. During starting the motor windings are connected in star configuration and this reduces the voltage across each winding 3. Starting current reduced to 1/3 of direct online starting current. Stripping insulation from scrap 3 star delta starter control wiring diagram and offering it to the metallic recycler is a terrific way to make some more money! S1 = 'on' push button k1 = line contactor k2 = star contactor k3 = delta contactor k4 = star delta timer (7pu60 20) control circuit for push button control f2 = overload relay the control circuits indicated by dotted lines are to be wired by customer. The star delta starter is a common method used in starting heavy three phase motors.
Delta rockwell table saw motor wiring diagram wiring.
Star delta starter working principle theory circuit diagram. At first the primary contactor and the star contactors are shut. The star to delta transition timing needs to be adjusted according to the motor acceleration (curve). S1 = 'on' push button k1 = line contactor k2 = star contactor k3 = delta contactor k4 = star delta timer (7pu60 20) control circuit for push button control f2 = overload relay the control circuits indicated by dotted lines are to be wired by customer. Below are two examples of wiring diagrams for star delta starters from industry suppliers. Star delta starter control wiring diagram with timer pdf. In star delta starting, the motor is connected in star mode throughout the starting period. Controlling motor starting wiki odesie by tech transfer. And when the motor start, after some time it's run the motor in here i have shown the complete star delta starter wiring diagram 3 phase. Comparison between star and delta connections. At first the primary contactor and the star contactors are shut. Star delta motor starter wiring diagram pdf images 340. The power circuit uses to create cannot be achieved higher starting torque at starting.